19 juni 2024

Suzuki ontwikkelt elektrische crosser

Je kunt het leuk vinden of niet, maar ook bij Suzuki wordt momenteel aan de elektrificatie van bestaande modellen gewerkt. Zo heeft het merk uit Hamamatsu patent aangevraagd voor een elektrische PowerUnit die zo in het bestaande rijwielgedeelte van de RM-Z crosser past.

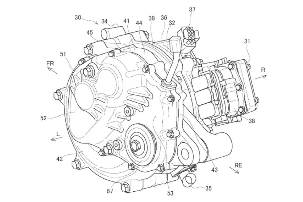
Het patent, simpelweg "Power Unit" getiteld, maakt geen melding van het platform waarop het zal worden toegepast, evenals de batterij die voor de voeding moet zorgen en het vermogen dat de elektromotor levert. In plaats daarvan concentreert het patent zich op de details van de transmissie, waar de eindoverbrenging door een reeks tandwielen wordt verlaagd. 

De voordelen hiervan zijn enerzijds dat een lagere eindoverbrenging voor een betere acceleratie zorgt. Nu kan dat ook via de eindoverbrenging worden gerealiseerd, maar daar zijn de mogelijkheden wel beperkt. Een te klein voortandwiel zorgt voor grotere slijtage van de ketting, terwijl een te groot achterwiel bij crossers zand zal gaan happen. 

Een ander interessant gegeven is dat de tandwielkast zo is vormgegeven, dat deze zo in een bestaand rijwielgedeelte kan worden gemonteerd - in elk van de RM-Z modellen. Dankzij de tandwielkast zit het voortandwiel op exact dezelfde plaats als bij de verbrandingsmotor. 



Waarom dit is? De positie van het voortandwiel heeft veel invloed op het rijgedrag en de vering en door dit dus hetzelfde te houden kan Suzuki het beproefde chassis ongewijzigd gebruiken bij het inbouwen van de elektrische aandrijving. Dat scheelt veel ontwikkelingstijd en geld. Tuurlijk, d'r moet nog wel een batterij worden ingebouwd, maar dat is qua ontwikkeling peanuts vergeleken met de aandrijflijn. 

Het patent zegt niet in welke motor deze elektrische PowerUnit zal worden gebuikt, maar afgaand op de tekeningen is het vermoedend dat het om een elektrische RM-Z zal gaan. Suzuki heeft echter ook voor 2025 een elektrische motor voor de weg aangekondigd, vermoedelijk een model à la de Kawasaki Z e-1 en Ninja e-1. Of de truck van de tandwielkast bij dit model zal worden toegepast zal blijken. 

Door:

Motorfreaks

Deel