19 januari 2021

Michelin patenteert elektrische hulpaandrijving

Aan de achterbrug gemonteerde kentekenplaathouders hebben een dubbele functie als achterspatbord, als het aan Michelin ligt komt daar nog een derde functie bij. De bandenfabrikant heeft namelijk een patent ingediend voor een ingebouwd hulpaandrijfsysteem.

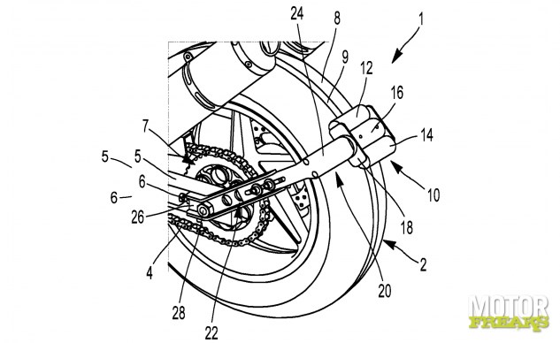
Het door Michelin ingediend patent betreft een elektrische motor die in het achterspatbord kan worden ingebouwd, om bij manoeuvreren bij lage snelheid te assisteren. In beide richtingen, dus ook achteruit. 

Het idee is zo simpel dat je je afvraagt waarom niemand dit eerder heeft bedacht. Het patent toont een elektrisch aangedreven roller die in het achterspatbord is gemonteerd. Door middel van een schakelaar aan het stuur kan de roller tegen de achterband worden gekanteld, waarna de motor voor- of achteruit kan worden gemanouevreerd.

Volgens het patent wordt de aandrijving verzorgd door een 3,6 Volt gelijkstroom motor die goed is voor 2 tot 4 Nm koppel, wat volgens Michelin genoeg moet zijn om de motor met 1 km/u te laten kruipen. Dat moet het gemakkelijker maken om een motor in of uit krappe ruimtes te krijgen, of om 'm bijvoorbeeld op een aanhangwagen te rijden. 

De motor krijgt z'n voeding van een laakbare 3,6 Volt 2 Ah lithium-ion batterij die eveneens in het achterspatbord wordt ondergebracht. 

Een van de voordelen van het door Michelin gepatenteerde systeem is dat het autonoom en universeel is, waardoor het eenvoudig als doe-het-zelf kit op een aardige range aan motoren kan worden gemonteerd. Mits ja natuurlijk over twee rechterhanden beschikt, of iemand met twee rechterhanden kent die dat klusje voor jou wel zou willen doen. 

Nu hebben lang niet alle motoren een aan de achterbrug gemonteerde kentekenplaathouder, maar ook daar heeft Michelin over nagedacht met een alternatief ontwerp in een spatbord dat voor het achterwiel is gemonteerd (dat ervoor zorgt dat de onderkant van het kontje, achterkant van het blok en monoshock veer niet continue onder de bagger zit. 

Nu is het nog slechts een patent, waarmee nog niet is gezegd dat het daadwerkelijk in productie zal worden genomen, maar het idee is nog helemaal niet zo verkeerd. 

Door:

Motorfreaks

Deel